Evaluasi implementasi startup marketplace dalam distribusi dan peningkatan revenue

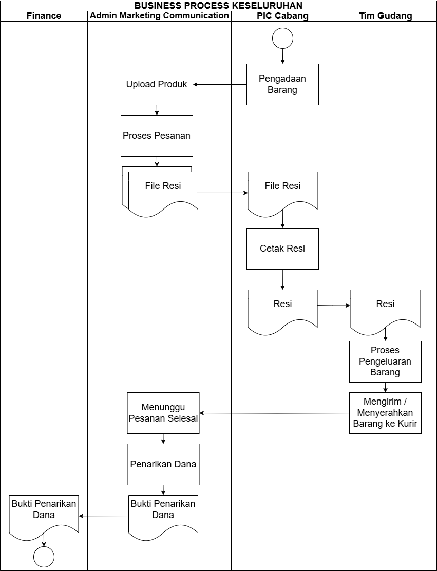
Penelitian ini membahas strategi PT Manohara Adika Distrindo dalam memperluas jangkauan distribusi dan meningkatkan pendapatan melalui penerapan marketplace. Sebelumnya, perusahaan hanya mengandalkan sistem distribusi konvensional yang terbatas pada toko fisik dan jaringan cabang sehingga kesulitan untuk menjangkau konsumen akhir secara langsung. Untuk mengatasi hal ini, dilakukan perancangan dan implementasi platform marketplace berbasis Shopee dan TikTok Shop, beserta dengan penyusunan Standar Operasional Prosedur (SOP) yang mengatur proses dari pengadaan barang hingga pencairan dana. Analisis menggunakan pendekatan Business Model Canvas dilakukan untuk membandingkan model bisnis konvensional dengan marketplace. Hasil penelitian menunjukkan bahwa implementasi marketplace berhasil membantu perusahaan menjangkau konsumen akhir secara langsung, serta meningkatkan pendapatan, dengan penjualan Shopee tercatat sebesar Rp 1.464.585 pada Februari, meningkat menjadi Rp 4.878.204 pada Maret, dan mencapai Rp 2.210.532 pada April 2025. Selain itu, strategi promosi melalui media sosial seperti Tiktok juga menunjukkan tingkat keefektifan. Konten yang dihasilkan telah ditonton lebih dari 300 orang per konten, dan per sesi live streaming mencapai lebih dari 100 penonton. Dengan integrasi antara marketplace dan SOP, perusahaan mampu menjangkau end-user secara langsung dan berkompetisi di pasar distribusi yang terus berkembang.

VICTOR ADI KUSUMA Jani Rahardjo (Advisor 1); Adi Wicaksono (Advisor 2); Togar Wiliater Soaloon Panjaitan, S.T., MBA. (Examination Committee 1); Nur Artha Mevia Putri Harso (Examination Committee 2) Universitas Kristen Petra Indonesian Digital Theses Undergraduate Thesis Skripsi/Undergraduate Thesis Skripsi No. 03022694/IND/2025; Victor Adi Kusuma (C13210015) ELECTRONIC COMMERCE--MARKETING; SALES MANAGEMENT; BUSINESS PLANNING; NEW BUSINESS ENTERPRISES

Files